研究生教育
专业型
​365英国上市集团2025年上半年应用经济学、金融学和金融硕士毕业论文预答辩通知
作者:发布日期:2025-03-18点击数:

一、答辩时间

2025年3月22日8:30开始

二、答辩地点

北湖东区主楼417

三、答辩委员会成员

组长:王琦

委员:李萍  赵辉越  刘子玉  申瑛琦(兼秘书)

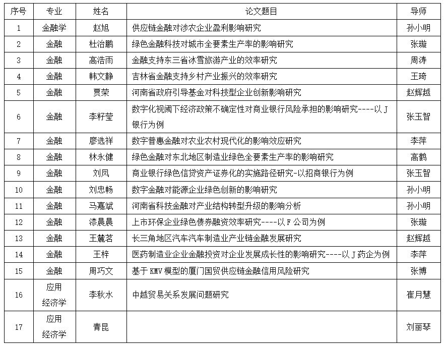
四、答辩分组名单


上一条:365英国上市集团2025届金融学和金融硕士毕业论文答辩通知
下一条:研究生迎新工作圆满成功